About Bright Data

Bright Data es la plataforma de datos web n.º 1 del mundo, que da respuesta a las necesidades de datos públicos de más de 20 000 organizaciones de casi todos los sectores. Nuestras soluciones se aprovechan para impulsar la IA, así como para investigar, supervisar y analizar datos web con el fin de tomar decisiones más inteligentes. Bright Data ofrece una plataforma completa de datos web, desde redes Proxy galardonadas y herramientas de Scraping web basadas en IA, hasta Conjuntos de datos actualizados dinámicamente, un conjunto de inteligencia de datos minorista y de comercio electrónico sin igual, y servicios de datos totalmente gestionados.
Hacer accesibles los datos web públicos es esencial para mantener la competencia abierta en los mercados y proporcionar diferentes tipos de datos para impulsar los LLM. Como líderes del sector, nos comprometemos a defender los datos web públicos. Bright Data ha demostrado que las prácticas de scraping éticas y transparentes para uso comercial legítimo e iniciativas de bien social son legalmente válidas. Estamos muy orgullosos de liderar la innovación en datos web, con más de 5500 patentes concedidas.

Únase a nuestra cultura de hacer las cosas.
Nuestra cultura centrada en el valor y obsesionada con el cliente, así como el ADN transparente de nuestra empresa, se pueden resumir en tres palabras: «¡Hacer las cosas!». Creemos que el valor real se crea con acciones reales en el mundo real, no con la búsqueda de la perfección. Este enfoque nos ha llevado a conseguir mejores resultados para nuestros clientes y logros líderes en el sector.
Recopilación responsable de datos
Ser éticos, cumplir con la legislación (RGPD y CCPA) y proteger nuestra red es una prioridad para nosotros. Por este motivo, todos nuestros compañeros, socios y clientes son sometidos a un exhaustivo proceso de selección, mientras que nuestras redes son supervisadas constantemente mediante controles automatizados y manuales, además de auditorías externas.
Liderazgo en datos
Nuestro equipo global está impulsado por especialistas en datos líderes que proporcionan atención, apoyo e innovación a nuestros clientes las 24 horas del día, los 7 días de la semana. Estas mujeres y hombres trabajan duro, cada día, para lograr una web más transparente e imparcial.
Creemos en:
Por eso contamos con chefs internos que preparan comidas saludables y deliciosas a diario.
Por eso proporcionamos a nuestros empleados el mejor equipo disponible.
Por eso, todos nuestros empleados pueden traer a sus mascotas peludas al trabajo y nuestros paseadores de perros se encargarán de cuidarlas.
Por eso solo contratamos a las personas más talentosas en su campo de todo el mundo.
Abrazando a nuestra familia global
El espíritu y los valores de Bright Data se extienden mucho más allá de nuestra sede central, abarcando a nuestra diversa familia global de empleados en Estados Unidos, Europa, India y otros lugares. Nos comprometemos a fomentar un entorno de trabajo inclusivo y solidario para todos los miembros de nuestro equipo, independientemente de su ubicación.
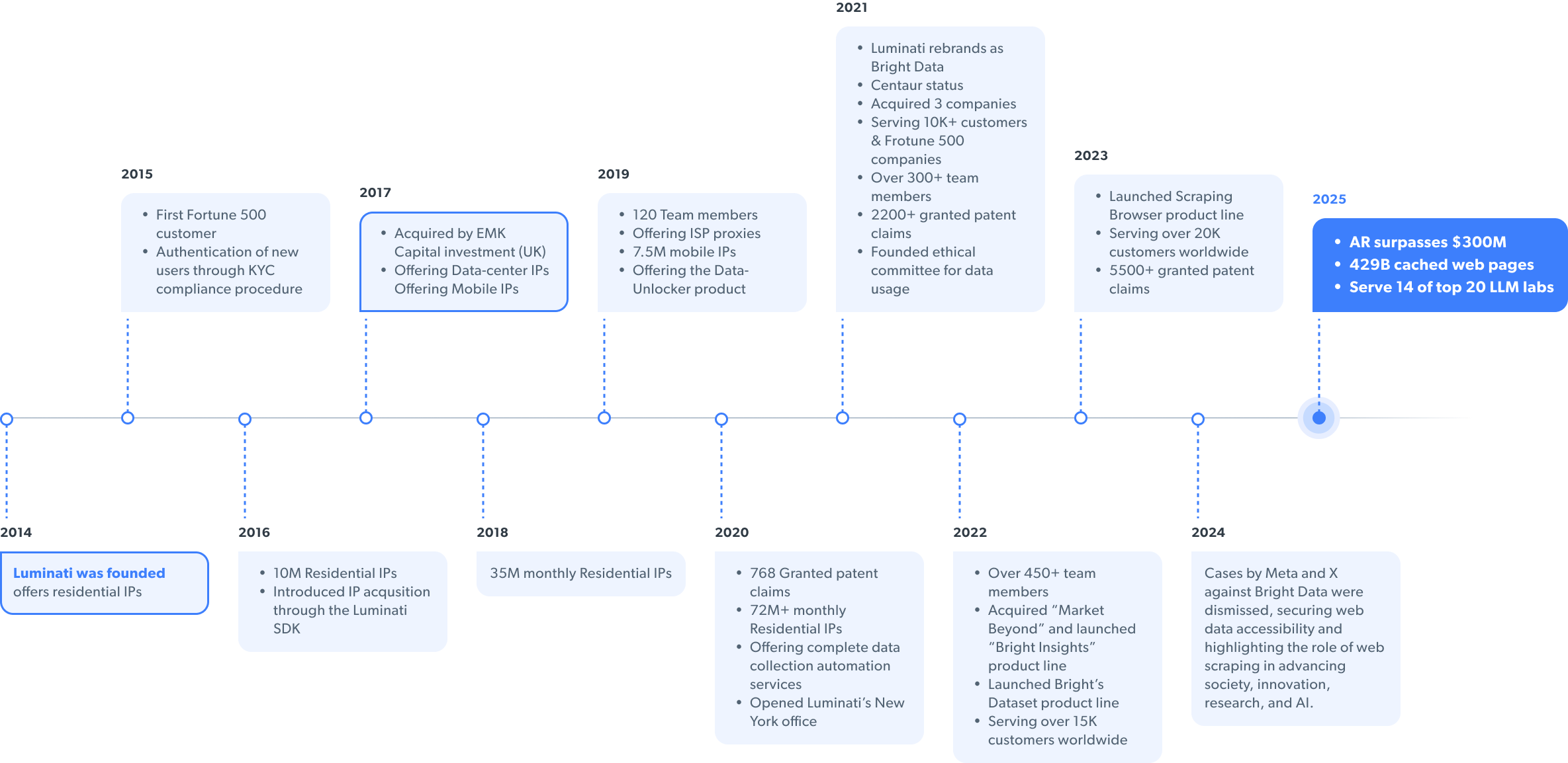
Nuestro viaje
Nuestro viaje
Hemos pasado de ser una infraestructura Proxy a convertirnos en la plataforma de recopilación de datos web n.º 1 del mundo. Para celebrar nuestra evolución, hemos cambiado el nombre de Luminati Networks a Bright Data. Hoy en día, nuestra tecnología patentada es la mejor de su clase y la utilizan empresas de la lista Fortune 500, instituciones académicas y empresas líderes de todo el mundo.

Nuestro liderazgo
Fundadores





















