Su equipo de ventas acaba de pasar horas llamando a contactos «verificados», solo para encontrarse con líneas desconectadas, correos electrónicos devueltos y clientes potenciales que se mudaron hace meses. Esta es la realidad del deterioro de los datos B2B: la degradación gradual de la precisión de los contactos que afecta a todas las bases de datos.
En esta guía, aprenderá qué son los datos B2B, por qué se deterioran, de dónde provienen y cómo elegir el enfoque de abastecimiento adecuado para su organización.
¿Qué son los datos B2B?
Los datos B2B se refieren a la información comercial sobre las empresas y sus empleados, que permite a los equipos de ventas y marketing identificar, llegar y atraer a los clientes potenciales adecuados.
Los datos B2B modernos incluyen cinco tipos principales: datos demográficos (tamaño de la empresa, sector, ingresos), datos tecnográficos (software y tecnología que utilizan), señales de intención de comportamiento (indicios de que están buscando soluciones), datos cronográficos (acontecimientos clave como rondas de financiación) e información de contacto (correos electrónicos, números de teléfono, cargos).
El reto: los datos de contacto se deterioran a un ritmo del 22,5 % anual (aproximadamente un 2,1 % al mes). Las listas de contactos estáticas quedan obsoletas en cuestión de meses, ya que los profesionales cambian de trabajo, los correos electrónicos rebotan y los números de teléfono se desconectan.
Por eso, los equipos modernos de GTM (go-to-market) han pasado de comprar listas puntuales a utilizar fuentes de datos en tiempo real. El enriquecimiento automatizado mantiene tu CRM actualizado al actualizar los registros cuando los clientes potenciales cambian de puesto o de empresa, lo que garantiza que tu alcance siga siendo preciso y que tu reputación como remitente siga protegida.
Los cinco tipos de datos B2B
Comprender los diferentes tipos de datos B2B le ayuda a determinar qué información es más importante para sus objetivos empresariales específicos.
1. Datos de identidad (información de contacto)
Los datos de identidad incluyen los datos de contacto básicos necesarios para llegar a los clientes potenciales:
- Nombres completos y cargos
- Direcciones de correo electrónico (laborales y personales)
- Números de teléfono (directos y móviles)
- URL de perfiles de LinkedIn
- Afiliaciones a empresas y estructura jerárquica
Información clave: los datos de contacto cambian con frecuencia (entre un 30 % y un 40 % anual en sectores de alto crecimiento como la tecnología, la sanidad y los servicios profesionales), pero las URL de los perfiles de LinkedIn proporcionan un identificador estable que persiste a lo largo de los cambios de trabajo. Los equipos de datos utilizan las URL de los perfiles como clave principal para realizar un seguimiento de los clientes potenciales a lo largo de sus carreras, lo que le permite mantener la continuidad incluso cuando cambian los correos electrónicos y los números de teléfono.
2. Datos firmográficos (características de la empresa)
Los datos firmográficos describen los atributos fundamentales de las organizaciones:
- Tamaño de la empresa (número de empleados, ingresos anuales)
- Clasificaciones de sectores y subsectores
- Ubicaciones geográficas y sedes
- Fecha de fundación y antigüedad de la empresa
- Estructura de propiedad (pública, privada, filial)
- Indicadores de crecimiento (velocidad de contratación, financiación reciente)
Aplicación práctica: los datos firmográficos le permiten segmentar los mercados e identificar las empresas que se ajustan a su perfil de cliente ideal (ICP). Por ejemplo, si vende software empresarial, puede filtrar las empresas con cientos de empleados y unos ingresos anuales sustanciales en tecnología o servicios financieros.
En lugar de basarse en estimaciones de ingresos desfasadas (a menudo con más de un año de antigüedad), los equipos líderes dan prioridad a las señales en tiempo real, como los anuncios de financiación y los aumentos repentinos de la contratación. Estos indicadores identifican a las empresas en fase de crecimiento activo con presupuesto disponible.
3. Datos tecnográficos (pila tecnológica)
Los datos tecnográficos revelan qué software e infraestructura utiliza una empresa:
- Sistemas CRM (Salesforce, HubSpot, Microsoft Dynamics)
- Plataformas de automatización de marketing (Marketo, Pardot, ActiveCampaign)
- Plataformas de comercio electrónico (Shopify, Magento, WooCommerce)
- Infraestructura en la nube (AWS, Azure, Google Cloud)
- Presupuesto tecnológico estimado y fechas de renovación de contratos
Valor estratégico: la tecnografía permite una orientación precisa al revelar las deficiencias tecnológicas y las oportunidades de sustitución.
Por ejemplo, si vendes software de habilitación de ventas, saber que una empresa utiliza Salesforce pero carece de herramientas de secuenciación de correos electrónicos te proporciona un claro punto de entrada. Del mismo modo, predecir los plazos de renovación te ayuda a programar la divulgación cuando los contratos están pendientes de revisión.
4. Datos de intención (señales de comportamiento)
Los datos de intención capturan señales que indican una búsqueda activa de soluciones, tanto datos propios (interacciones directas con su sitio web) como datos de terceros (actividad de búsqueda en la web en general):
- Visitas al sitio web y patrones de consumo de contenido
- Actividad en sitios de reseñas de productos (G2, Capterra, TrustRadius)
- Comportamiento de búsqueda e investigación de palabras clave
- Señales sociales (interacción con la competencia o debates del sector)
- Ofertas de empleo para puestos que suelen utilizar soluciones como la suya
Aplicación práctica: los datos de intención dan prioridad a las cuentas con señales elevadas que muestran un interés activo en la compra.
Por ejemplo, cuando una empresa visita su página de precios tres veces en una semana, lee comparativas con la competencia y publica una oferta de empleo para un «director de operaciones de ventas», está demostrando una fuerte intención de compra. Estas señales multitoque indican una evaluación activa: las tasas de respuesta de las cuentas con alta intención pueden ser significativamente más altas que las de los contactos en frío.
5. Datos cronográficos (eventos basados en el tiempo)
Los datos cronográficos registran eventos significativos que crean oportunidades de compra:
- Rondas de financiación y adquisiciones (nueva asignación presupuestaria)
- Cambios en la dirección ejecutiva (revisiones de la pila tecnológica)
- Lanzamientos de productos o anuncios importantes
- Aperturas o traslados de oficinas
- Fusiones y reestructuraciones
Ventaja temporal: estos acontecimientos crean ventanas de oportunidad limitadas en las que las empresas evalúan activamente las soluciones.
Por ejemplo, una empresa que acaba de recaudar fondos de la Serie B probablemente tenga capital fresco destinado a iniciativas de crecimiento. Del mismo modo, un nuevo vicepresidente de ventas suele revisar la pila tecnológica durante sus primeros meses. Las investigaciones demuestran que sincronizar la interacción en torno a estos desencadenantes puede mejorar significativamente las tasas de respuesta.
Comprender el deterioro de los datos B2B
Las bases de datos de contactos B2B se deterioran rápidamente. Con la automatización impulsada por la IA convirtiéndose en la norma, los datos obsoletos no solo suponen una pérdida de tiempo, sino que también generan pérdidas económicas y daños a la reputación a gran escala.
La realidad de la degradación de los datos
Las investigaciones muestran que aproximadamente el 22,5 % de los registros de contactos se vuelven completamente inválidos cada año (tasa de deterioro mensual del 2,1 %). Sin embargo, cuando se miden los cambios parciales, el impacto es mucho mayor:
Campos que cambian en un plazo de 12 meses:
- Cargos y funciones. El 65,8 % de los contactos cambian (incluidos los ascensos y los traslados internos).
- Números de teléfono. El 42,9 % cambia o queda inactivo.
- Direcciones de correo electrónico. El 37,3 % se deteriora debido a cambios de trabajo.
En una base de datos de 10 000 contactos, esto se traduce en 2250 registros inválidos y 6580 registros con información desactualizada en un año.
Por qué se deterioran los datos
Hay varios factores que provocan esta erosión constante:
- Movilidad profesional. En sectores de alto crecimiento (tecnología, salud, servicios profesionales), entre el 30 % y el 40 % de los profesionales cambian de trabajo cada año. Incluso en industrias estables, las tasas de movilidad del 25 % al 30 % significan que aproximadamente 1 de cada 4 contactos cambia de empleador cada año.
- Cambios en la empresa. Las fusiones, adquisiciones y reestructuraciones cambian las estructuras jerárquicas de la noche a la mañana. Cuando las empresas se fusionan, entre el 30 % y el 50 % de los puestos de liderazgo suelen consolidarse en un plazo de 12 meses.
- Rotación del comité de compras. Las ventas B2B modernas implican una media de 11 partes interesadas por operación. Dadas las tasas de movilidad actuales, al menos un miembro clave del comité suele abandonar el comité a mitad del ciclo de ventas, lo que paraliza las operaciones.
- Efecto multiplicador de la IA. Los agentes de ventas basados en IA necesitan datos actualizados para funcionar. Alimentarlos con información de hace 6-12 meses no solo da lugar a correos electrónicos erróneos, sino que produce errores de personalización embarazosos. Cuando un agente hace referencia al antiguo cargo de alguien o menciona una empresa que dejó hace meses, el contacto parece obviamente automatizado y daña la credibilidad.
El coste de los datos obsoletos
Las investigaciones estiman que los problemas de calidad de los datos se traducen en millones de pérdidas anuales para las organizaciones del mercado medio debido al gasto innecesario en marketing, las oportunidades perdidas y las ineficiencias operativas.
Impacto directo:
- Pérdida de productividad en las ventas. Los representantes de ventas dedican más de una cuarta parte de su tiempo a buscar clientes potenciales con información incorrecta, lo que supone un desperdicio de decenas de miles de dólares en salarios por representante al año.
- Daño a la capacidad de entrega del correo electrónico. Las tasas de rebote superiores al 2 % activan sanciones con Gmail y Outlook, lo que reduce drásticamente la colocación en la bandeja de entrada a la mitad o menos. Por encima del 5 %, se corre el riesgo de ser incluido en la lista negra, lo que supone un fallo total en la entrega que requiere varios meses para recuperarse.
- Desperdicio de gastos de marketing. Cuando una parte significativa de su base de datos no es válida, cada campaña desperdicia una cantidad comparable de su presupuesto. Para las organizaciones que gastan mucho en marketing saliente, esto representa cientos de miles de dólares en puro desperdicio.
¿De dónde proceden los datos B2B?
Los datos B2B proceden de fuentes disponibles públicamente y de bases de datos mantenidas por proveedores, cada una con diferentes métodos de recopilación, velocidades de actualización y modelos de precios.
Las principales fuentes
La mayoría de los datos B2B se recopilan de fuentes de acceso público:
- LinkedIn. La principal fuente de identidades profesionales e historial laboral (más de 1100 millones de miembros y más de 67 millones de páginas de empresas en todo el mundo).
- Crunchbase. Fuente estándar para empresas respaldadas por capital riesgo y rondas de financiación (más de 2 millones de empresas).
- Indeed/Glassdoor. Fuente clave para realizar un seguimiento de la velocidad de contratación. Los proveedores supervisan más de 7 millones de ofertas de empleo activas para identificar las empresas en expansión.
- Google Maps. La fuente principal de información sobre empresas locales (más de 200 millones de empresas y lugares en todo el mundo).
- Registros públicos. Los documentos gubernamentales, incluidos los informes de la SEC y las licencias comerciales, proporcionan información legal verificada.
Punto clave: todos los principales proveedores de datos B2B recopilan información de estas mismas fuentes públicas. Los factores diferenciadores son la frecuencia de actualización y los métodos de verificación.
Bases de datos tradicionales frente a Conjuntos de datos directos
La diferencia fundamental no es la fuente de datos, sino la velocidad y la frecuencia del ciclo de actualización.
Modelo tradicional de proveedores:
Proveedores como ZoomInfo o Apollo recopilan datos de fuentes públicas y los combinan con datos de la «comunidad» (firmas de correo electrónico de integraciones CRM). Sin embargo, suelen actualizar sus bases de datos centrales en ciclos trimestrales sistemáticos (90-120 días). Dado que los datos B2B caducan a un ritmo del 2,1 % mensual, es probable que entre el 3 % y el 6 % de los contactos que compre no sean válidos el día de la entrega debido a la antigüedad del registro.
Alternativa de conjunto de datos directo:
Los Conjuntos de datos directos (como los Conjuntos de datos B2B de Bright Data) utilizan una infraestructura automatizada para extraer datos estructurados con una alta frecuencia:
- Actualizaciones diarias. Para datos de alta volatilidad, como ofertas de empleo, alertas de financiación y cambios en la dirección.
- Actualizaciones semanales/mensuales. Para datos estables, como datos demográficos de empresas o ubicaciones de sedes centrales.
Este enfoque proporciona datos en un plazo de 24 a 48 horas tras una actualización pública, lo que reduce la pérdida de datos hasta en un 80 % en comparación con las actualizaciones trimestrales.
Comparación de precios (precios de 2026)
| Característica | Proveedores tradicionales | Conjuntos de datos directos (Bright Data) |
|---|---|---|
| Coste base | 15 000-30 000 $+ (contrato anual) | 250 $ por cada 100 000 registros |
| Modelo de precios | Por puesto / Basado en créditos | Pago por registro / Sin límite de puestos |
| Actualización de datos | Actualización cada 90-120 días | Actualización diaria/semanal |
| Propiedad | «Arrendamiento» de datos (a menudo caduca) | Propiedad perpetua |
La contrapartida: los conjuntos de datos directos proporcionan datos más actualizados a un coste entre un 60 % y un 80 % menor, pero ofrecen archivos sin procesar (JSON, CSV, Parquet) en lugar de una plataforma de interacción comercial integrada. Esto los hace ideales para equipos que utilizan herramientas existentes como Salesforce, HubSpot, Outreach o aquellos que crean agentes SDR de IA personalizados.
Rastreo personalizado e integración de IA
Para necesidades específicas, como el seguimiento de los precios de la competencia o el monitoreo de bolsas de trabajo especializadas, se requiere una infraestructura de scraping web personalizada.
- API de scraping web. Los scrapers centrados en B2B gestionan automáticamente la Resolución de CAPTCHA y la rotación de proxies, a partir de 0,75 $ por cada 1000 registros correctos.
- Eficiencia de los agentes de IA. El procesamiento de páginas web sin procesar para la IA es caro. Los servidores MCP (Model Context Protocol) resuelven este problema entregando datos limpios y estructurados directamente a los LLM, lo que hace que sus agentes de IA sean más rápidos y económicos.
- Búsqueda profunda. Para lagunas específicas, Deep Lookup utiliza consultas en lenguaje natural para encontrar coincidencias entre registros; solo pagas por los resultados coincidentes.
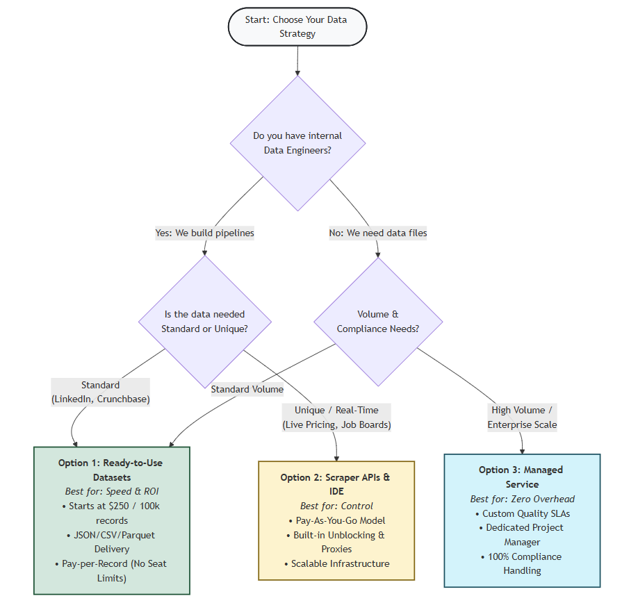
Tres estrategias para la obtención de datos B2B
La cuestión estratégica no es solo dónde encontrar datos B2B, sino cómo acceder a ellos de forma fiable sin mantener Scrapers defectuosos, gestionar registros obsoletos o pagar de más por funciones que no se utilizan.

Opción 1: Comprar Conjuntos de datos listos para usar
Ideal para: organizaciones que necesitan acceso inmediato y de gran volumen a datos de contacto y de empresas preestructurados.
Los conjuntos de datos preconstruidos proporcionan instantáneas de datos actualizadas periódicamente de las principales plataformas, como LinkedIn, Crunchbase y G2. En lugar de extraer los datos usted mismo, descarga archivos estructurados que contienen los campos exactos que necesita, filtrados por sector, ubicación o tamaño de la empresa.
- Ventajas principales. Acceda a miles de millones de registros en más de 120 dominios; entregados directamente a Snowflake, S3 o Google Cloud; los formatos prelimpiados (JSON, CSV, Parquet) reducen el tiempo de preprocesamiento en un 80-90 %.
- Cuándo elegir esta opción. Necesita los datos en un plazo de 24 a 48 horas; tiene un presupuesto anual de entre 5000 y 25 000 dólares; su equipo prefiere los canales de datos sin procesar a las interfaces de software.
- Precio. A partir de 250 dólares por cada 100 000 registros.
Opción 2: Crear una colección personalizada
Ideal para: equipos con gran presencia de ingenieros que crean herramientas propias o necesitan combinaciones de datos únicas.
La infraestructura moderna se encarga de la complejidad técnica (Resolución de CAPTCHA, Proxy rotativo y limitación de velocidad), para que sus ingenieros se centren en la lógica de los datos en lugar de en la mecánica del scraping.
- Herramientas disponibles. Web Scraper IDE (ejecuta scrapers como funciones sin servidor); Navegador de scraping (desbloqueo automático para sitios dinámicos); y acceso a la red de Proxies residenciales más grande del mundo (más de 150 millones de IP obtenidas de forma ética).
- Cuándo elegir esta opción. Está creando productos de IA propios; necesita actualizaciones en tiempo real; cuenta con 1-2 ingenieros de datos.
- Estimación de costes. 30 000-60 000 $ de TCO el primer año (incluida la infraestructura y el tiempo de ingeniería).
Opción 3: Servicios de datos gestionados
Ideal para: organizaciones empresariales que necesitan canales de datos preparados para IA a gran escala sin gastos técnicos adicionales.
Usted especifica los datos y el formato; el servicio de adquisición de datos gestionados de Bright Data se encarga de la recopilación, la limpieza y la entrega.
- Ventajas principales. Sin gastos técnicos adicionales; calidad garantizada con acuerdos de nivel de servicio (SLA) con una precisión del 95-99 %; tiempo de actividad de la red del 99,99 %; gestión de cuentas dedicada.
- Cuándo elegir esta opción. Necesita más de 10 millones de registros de forma continua; no dispone de un equipo interno de ingeniería de datos; el tiempo de comercialización es su principal motivación.
- Precios. La configuración única comienza en 500 $ por Scraper estándar (escalable para canalizaciones empresariales complejas); el servicio mensual comienza en 1500 $ al mes.
Cómo utilizan los equipos modernos los datos B2B
Los datos B2B han salido del silo de ventas y se han convertido en una infraestructura fundamental para toda la organización.
Los equipos de ventas utilizan los datos B2B para crear listas altamente segmentadas que se ajustan con precisión a su ICP, combinando números de teléfono directos verificados, filtros firmográficos, datos tecnográficos y señales de intención para identificar cuentas en una ventana de compra. Las tasas de conexión mejoran entre 3 y 5 veces (del 1-2 % al 5-10 %) y los ciclos de ventas se reducen entre un 20 y un 30 %.
Los equipos de marketing combinan datos tecnográficos con señales de intención para crear campañas que respondan directamente a las necesidades de los clientes potenciales, abordando puntos débiles específicos, como las limitaciones de los sistemas heredados. El CAC suele reducirse entre un 30 % y un 50 %, y el CTR mejora entre 2 y 4 veces con respecto a la segmentación genérica.
Los equipos de operaciones utilizan el enriquecimiento automatizado para eliminar la introducción manual de datos, rellenando al instante los puestos de trabajo, el tamaño de la empresa y la pila tecnológica con el linaje completo de los datos cuando los clientes potenciales entran en el CRM. El tiempo de investigación se reduce de varios minutos por cliente potencial a casi instantáneo.
Los equipos de estrategia realizan un seguimiento de los aumentos de contratación, los cambios tecnológicos y las expansiones geográficas de los competidores utilizando señales de datos B2B, identificando nichos desatendidos y detectando a los competidores emergentes de forma temprana basándose en las tendencias observadas, en lugar de en estudios de mercado rezagados.
Implementación de prácticas de calidad de datos
Para mantener la precisión de los datos B2B es necesario pasar de la limpieza periódica a la validación continua, es decir, sistemas automatizados que eviten que el deterioro afecte a su CRM.
Tres prácticas clave:
- Filtrar en la fuente. No recopile todos los clientes potenciales. Aplique filtros estrictos durante la recopilación (por ejemplo, «Debe haber recaudado la Serie B en los últimos 6 meses» o «Debe utilizar Salesforce Enterprise»). Si su CRM tiene 50 000 contactos, pero solo 10 000 coinciden con su ICP, está pagando por mantener 40 000 registros irrelevantes.
- Programa actualizaciones periódicas. Establece calendarios de actualización basados en el valor de la cuenta. Las cuentas de alto valor (potencial superior a 100 000 dólares) necesitan actualizaciones semanales o mensuales. La prospección estándar requiere actualizaciones mensuales o trimestrales (30-90 días). Con un deterioro mensual del 2,1 %, una lista de 90 días acumula aproximadamente un 6 % de contactos no válidos.
- Utilice un enfoque por capas. Compruebe primero los datos existentes en el CRM (coste cero). Consulte los Conjuntos de datos para el enriquecimiento por lotes a bajo coste (menos de 0,01 dólares por campo). Reserve el enriquecimiento en tiempo real (0,05-0,25 dólares por contacto) solo para las cuentas de alto valor. Esto reduce los costes totales entre un 80 % y un 90 % en comparación con el enriquecimiento de todos los contactos en tiempo real.
Objetivos de calidad: mantenga las tasas de rebote de correo electrónico por debajo del 1 % (el 2 % activa penalizaciones de Gmail/Outlook), las tasas de conexión telefónica por encima del 20 % para móviles y las tasas de duplicación por debajo del 2 %.
Elegir el proveedor de datos B2B adecuado
Seleccionar el proveedor de datos B2B adecuado afecta a la productividad de las ventas, la calidad de los datos y el presupuesto durante años. No se fije solo en el número de registros y céntrese en factores operativos:
1. Precisión y actualidad de los datos
Estándares de verificación. ¿El proveedor utiliza la verificación en tiempo real? Objetivo: tasas de rebote de correo electrónico por debajo del 1 %, tasas de conexión telefónica por encima del 15 %.
Pregunte específicamente:
- ¿Cuál es su tasa de rebote medida en todos los clientes?
- ¿Cómo verifica los números de teléfono?
- ¿Con qué frecuencia se vuelven a verificar los contactos?
Frecuencia de actualización. ¿Se actualiza la base de datos cada 30-90 días? Cualquier ciclo superior a 120 días crea riesgos significativos para la calidad. Calcule la pérdida: una base de datos que se actualiza cada 120 días tiene aproximadamente un 8 % de contactos no válidos en el momento de la entrega (4 meses × 2,1 % mensual). Las actualizaciones mensuales mantienen la pérdida por debajo del 2 %.
Fiabilidad de la infraestructura. Para el scraping personalizado, busque garantías de tiempo de actividad documentadas (99,9 %+ SLA) y tasas de éxito publicadas (95 %+ para el éxito del scraping, la Resolución de CAPTCHA y el tiempo de actividad del Proxy).
2. Cumplimiento legal y procedencia de los datos
¿Puede el proveedor documentar la procedencia de sus datos? Solicite documentación sobre el cumplimiento normativo (RGPD, CCPA) y confirme que ofrecen controles de privacidad como el filtrado «No llamar». La mayoría de los proveedores consolidados se encargan de esto; su equipo jurídico puede revisar los detalles durante las negociaciones del contrato.
Solicite: documentación sobre el origen de los datos, marcas de tiempo de la recopilación y referencias de las fuentes.
3. Integración de IA y capacidades técnicas
Los datos deben estar listos para su uso inmediato en sus herramientas de IA, CRM y almacén de datos:
Compatibilidad con CRM. ¿Se sincroniza con su CRM (Salesforce, HubSpot, Pipedrive) para enriquecer los registros y evitar duplicados? Busque integraciones nativas, acceso a API, compatibilidad con webhooks e importación/exportación masiva.
Formatos estándar. ¿Los datos llegan en formatos estándar (JSON, CSV, Parquet) con esquemas coherentes y diccionarios de datos documentados?
Actualizaciones en tiempo real. ¿Puede el proveedor actualizar los registros en tiempo real cuando sea necesario? Las API en tiempo real le permiten enriquecer los contactos al enviar formularios, verificar los correos electrónicos antes de las campañas y validar los teléfonos antes de marcar.
4. Precios y condiciones contractuales claros
Pague por los resultados: ¿solo paga por los registros que cumplen sus estándares de calidad? Algunos proveedores cobran por las búsquedas, las vistas previas o las coincidencias fallidas. Práctica recomendada: pague solo por los registros entregados con éxito y cuya calidad haya sido validada.
Sin cargos ocultos. Tenga cuidado con las licencias por puesto, las tarifas por solicitudes de API, las tarifas por exportación, las penalizaciones por exceso de uso, las tarifas de configuración y los costes de formación.
Propiedad de los datos. ¿Conserva el acceso a los registros exportados si cancela? Una vez que haya comprado los datos, debe ser su propietario de forma permanente.
Flexibilidad contractual. ¿ Puede cancelar mensualmente o está sujeto a contratos anuales? ¿Puede ampliar o reducir la escala en función de las necesidades estacionales?
Puntos clave
Si solo recuerda 5 cosas de esta guía:
- Los datos de contacto dejan de ser fiables en cuestión de meses, ya que los profesionales cambian de trabajo entre un 25 % y un 40 % cada año. Valídelos periódicamente (cada 30-90 días) y utilice identificadores estables, como las URL de los perfiles de LinkedIn, para mantener la continuidad.
- Los proveedores tradicionales actualizan sus datos trimestralmente (cada 90-120 días), lo que significa que los datos tienen entre 30 y 90 días de antigüedad en el momento de la entrega, con un 3-6 % ya caducado. Los Conjuntos de datos directos con actualizaciones diarias/semanales/mensuales reducen la caducidad entre un 60 y un 80 %.
- Los modelos de precios difieren considerablemente (tarifas de 2026): los contratos tradicionales cuestan decenas de miles de dólares al año con límites por puesto, mientras que los Conjuntos de datos directos cuestan mucho menos y no tienen restricciones por puesto. Para una cobertura equivalente, los Conjuntos de datos directos suelen costar mucho menos.
- Utilice un enfoque por capas: compruebe primero los datos existentes del CRM (coste cero), utilice Conjuntos de datos para el enriquecimiento por lotes (coste mínimo por campo) y reserve el enriquecimiento en tiempo real solo para cuentas de alto valor.
- Valide antes de comprometerse: solicite datos de muestra que coincidan con su ICP, pruebe las tasas de rebote reales en una pequeña campaña y mida las tasas de conexión telefónica antes de firmar contratos.
Vea la diferencia que supone la calidad de los datos
Descargue una muestra gratuita de nuestro conjunto de datos B2B para compararlo con su proveedor actual. Filtre según su perfil de cliente ideal, pruebe la calidad de los datos y mida las tasas de rebote reales. No se requiere tarjeta de crédito.
¿Listo para empezar? Ver precios | Hablar con ventas
Preguntas frecuentes
¿Con qué frecuencia debo actualizar mi base de datos B2B?
Actualice los datos de contacto cada 30-90 días, dependiendo del valor de la cuenta. Las cuentas de alta prioridad necesitan actualizaciones semanales, mientras que la prospección estándar requiere actualizaciones mensuales. Con una pérdida de datos del 2,1 % mensual, una lista de 90 días acumula un 6 % de contactos no válidos, lo que es suficiente para activar penalizaciones por rebote con Gmail y Outlook por encima del 2 %.
¿Cómo introduzco los datos B2B en mis agentes de IA?
Los agentes de IA requieren acceso a datos en tiempo real. Los enfoques modernos incluyen herramientas de lenguaje natural como Deep Lookup (0,05-0,25 dólares por contacto) para consultas bajo demanda, bases de datos actualizadas periódicamente a través de SQL (actualizaciones semanales/mensuales) o servidores MCP para la extracción directa de la web. Elija en función del nivel de autonomía de su agente y de las limitaciones presupuestarias.
¿Debo crear o comprar mi solución de datos B2B?
Utilice un marco 70/20/10: asigne el 70 % a Conjuntos de datos listos para usar (menos de 0,01 $ por registro) para una amplia cobertura, el 20 % al enriquecimiento en tiempo real (0,05-0,25 $ por contacto) para clientes potenciales activos y el 10 % al scraping personalizado para señales propietarias. Esto equilibra los datos masivos de bajo coste con el enriquecimiento actualizado y las ventajas competitivas.
¿Cómo puedo medir el retorno de la inversión en las mejoras de la calidad de los datos?
Realice un seguimiento de tres métricas: la tasa de éxito de los agentes (más del 60 % de tareas completadas frente al 20-30 % con datos deficientes, lo que supone un ahorro de más de 30 000 dólares por SDR), la reputación del dominio (mantener tasas de rebote inferiores al 1 %; superiores al 2 % se aplican sanciones) y el ahorro de tiempo (de 15-20 minutos a 2 segundos por cliente potencial, lo que supone un ahorro anual de más de 75 000 dólares para los equipos que procesan más de 500 clientes potenciales al mes).